探偵と当事者尋問:真実への扉

調査や法律を知りたい
先生、『当事者尋問』ってよくわからないんですけど、教えてもらえますか?

調査・法律研究家
当事者尋問とは、裁判で、本人から直接話を聞いて、真実を明らかにする方法のことだよ。 たとえば、交通事故でどちらが悪いのかを判断するために、当事者である運転手たちに、事故の状況を詳しく聞く、といった場合に使われるんだ。

調査や法律を知りたい
なるほど。話を聞くだけなら簡単そうですが、何か特別なルールはあるんですか?

調査・法律研究家
いい質問だね。正当な理由なく尋問を拒否すると、相手方の主張が正しいとみなされることがあるんだよ。だから、ちゃんと裁判に出て、自分の知っていることを話すことが大切なんだ。
当事者尋問とは。
裁判で、事実関係をはっきりさせるための方法の一つに「本人への質問」があります。これは、裁判の当事者である本人を証人として、自分が体験した出来事について質問し、その答えを証拠とするものです。もし、当事者がきちんとした理由もなく裁判に出廷しなかったり、質問に答えなかったりした場合、相手方の言い分を真実として認めることができる、と法律で決められています。
当事者尋問とは

裁判で何が真実なのかを明らかにする大切な方法の一つに、当事者尋問があります。これは、裁判を起こしている本人、つまり当事者に、裁判官の前で直接質問をして、その答えを証拠とする手続きです。事件の内容は、当事者が一番よく知っているはずだという考え方に基づいています。当事者から直接話を聞くことで、事件の全体像を掴み、真実に近づくことを目指しています。
当事者尋問は、民事訴訟だけでなく、刑事訴訟や家事訴訟など、様々な裁判で使われています。例えば、お金の貸し借りのトラブルで裁判になった場合、お金を貸したと主張する側、借りたと主張する側、両方の当事者尋問が行われることがあります。また、交通事故でどちらに過失があったのかを争う裁判でも、当事者尋問が行われます。離婚訴訟のような家事事件でも、当事者尋問は重要な証拠となります。
当事者尋問は、証人尋問とは違います。証人尋問は、事件に関係する第三者に質問する手続きですが、当事者尋問は、本人に直接質問します。本人から真実を引き出すための大切な機会となります。裁判官は、当事者尋問で得られた情報だけでなく、他の証拠も合わせて、総合的に判断して、最終的な判決を下します。例えば、当事者の話だけでなく、証拠書類や現場の写真なども一緒に検討されます。当事者尋問は、裁判の結果に大きな影響を与えることがあるため、弁護士などの専門家の助けを借りて、しっかりと準備をすることが大切です。

尋問の拒否と影響

裁判では、何が真実なのかを明らかにすることがとても大切です。 そのための大切な手段の一つに、当事者尋問があります。当事者尋問とは、裁判の当事者である原告と被告が、裁判官の前で、事件について直接説明する手続きです。この尋問には、原則として応じる義務があります。
尋問を受けることは、自分の主張を裁判官に直接伝え、理解してもらう貴重な機会です。もし、正当な理由もなく尋問を拒否した場合、裁判官は、相手方の主張を真実だと判断してしまう可能性があります。 なぜなら、尋問を拒否することは、真実を明らかにする機会を自ら放棄したと見なされるからです。
例えば、交通事故の裁判を考えてみましょう。加害者側が、自分に不利な証言をすることを恐れて尋問を拒否したとします。この場合、裁判官は、被害者側の主張、例えば、事故の状況や損害賠償の金額などを、そのまま真実だと認めてしまう可能性があります。これは、加害者側が自ら説明する機会を放棄したため、他に判断材料がないと裁判官が考えるからです。 その結果、加害者側にとって不利な判決が言い渡される可能性が高くなります。
このように、尋問の拒否は、最終的に自分に不利な判決につながる可能性があるため、慎重に判断する必要があります。 しかし、必ずしも尋問に応じなければならないわけではありません。病気や怪我、あるいは遠方に住んでいて裁判所に行くのが難しいなど、正当な理由がある場合は、尋問を拒否することが認められています。 ただし、その場合は、医師の診断書や、居住地を証明する住民票など、尋問を受けられない理由を客観的に証明する証拠を裁判所に提出する必要があります。これらの証拠によって、裁判官は尋問拒否の正当性を判断します。
尋問は、自分の主張を裁判官に伝える重要な機会です。安易に拒否せず、弁護士とよく相談して対応を決めましょう。
| 項目 | 説明 |
|---|---|
| 当事者尋問の重要性 | 裁判で真実を明らかにするための手段。原告と被告が裁判官の前で事件について説明する。 |
| 尋問への参加義務 | 原則として応じる義務がある。 |
| 尋問拒否のリスク | 相手方の主張を真実と判断される可能性がある。真実を明らかにする機会の放棄と見なされるため。 |
| 尋問拒否の例 | 交通事故で加害者が尋問を拒否した場合、被害者側の主張が真実と認められ、不利な判決となる可能性がある。 |
| 尋問拒否の注意点 | 不利な判決につながる可能性があるため慎重に判断する必要がある。 |
| 正当な尋問拒否の理由 | 病気、怪我、遠方への居住など。医師の診断書や住民票などの証拠が必要。 |
| 弁護士への相談 | 尋問は重要な機会なので、安易に拒否せず、弁護士と相談して対応を決める。 |
探偵の役割と限界

民事事件や刑事事件において、真実を明らかにするために欠かせない手続きが裁判です。裁判では、弁護士や裁判官が当事者に直接質問する当事者尋問が行われます。この当事者尋問は、事件の真相解明に重要な役割を果たしますが、探偵は残念ながらこの尋問に直接参加することはできません。探偵の仕事は、裁判が始まる前の段階で、依頼人のために証拠を集めたり、必要な情報を提供したりすることで、裁判を有利に進めるための手助けをすることです。
例えば、配偶者の不貞行為の有無を調べる浮気調査や、違法な盗聴器の有無を調べる盗聴調査などを通して得られた情報は、裁判で証拠として使うことができます。これらの情報は、依頼人が抱える問題の解決に役立ち、裁判で有利な立場に立てる可能性を高めます。しかし、探偵が裁判所で当事者に直接質問したり、証言台に立って証言したりすることは法律で認められていません。探偵の活動範囲は裁判所の外であり、裁判の中では弁護士や裁判官といった法律の専門家が、法律に基づいて手続きを進めます。
探偵は、裁判における法律の専門家ではありません。探偵の専門分野は、情報収集や調査であり、依頼人のために必要な情報を集め、それを弁護士などの法律の専門家に提供することで、間接的に裁判を支援します。弁護士は、探偵から提供された情報を元に、法律に基づいた戦略を立て、裁判を進めていきます。このように、探偵と弁護士はそれぞれの専門性を活かし、協力することで、依頼人の問題解決に貢献します。探偵は裁判の準備段階で力を発揮する存在であり、裁判そのものには直接関わることはできませんが、その役割は事件の解決に大きく貢献するものと言えるでしょう。

盗聴と違法性

他人の話し声を勝手に録音することは、盗聴と呼ばれ、法律で禁じられています。真実を明らかにしたいという思いがあっても、盗聴によって得られた内容は証拠として使えません。これは、たとえ個人が行う場合でも、探偵などの専門家が仕事として行う場合でも同じです。
盗聴は、個人の私生活を守る権利を大きく害する重大な犯罪です。もし、盗聴が発覚すれば、警察に捕まり、罰せられる可能性があります。探偵の仕事内容を定めた法律でも、盗聴は禁止されています。もし探偵が盗聴を行えば、仕事ができなくなるばかりか、探偵の資格そのものを失う可能性もあります。
裁判で真実を明らかにするためには、法律に則った方法で証拠を集める必要があります。たとえ真実を示すものであっても、違法な方法で手に入れた情報は証拠として認められません。それどころか、違法な手段を使ったことで、自分にとって不利な状況になってしまう可能性もあります。
探偵は、常に法律にのっとった調査方法を守り、倫理的に行動する義務があります。真実を明らかにしたいという強い思いがあっても、違法行為に手を染めてはいけません。倫理的な調査こそが、探偵の重要な仕事であり、信頼の基盤となるのです。相手の立場や気持ちを尊重し、プライバシーを守ることは、探偵として最も大切な心構えです。適切な方法で証拠を集め、真実を解き明かすことが、探偵の真の使命と言えるでしょう。
| 行為 | 対象 | 結果 |
|---|---|---|
| 盗聴 | 個人 / 探偵 | 違法行為。 証拠として認められない。 (個人) 罰せられる可能性 (探偵) 仕事ができなくなる、資格を失う可能性 |
| 違法な証拠収集 | 個人 / 探偵 | 証拠として認められない。 不利な状況になる可能性 |
| 倫理的な調査 | 探偵 | 信頼の基盤 探偵の重要な仕事 |
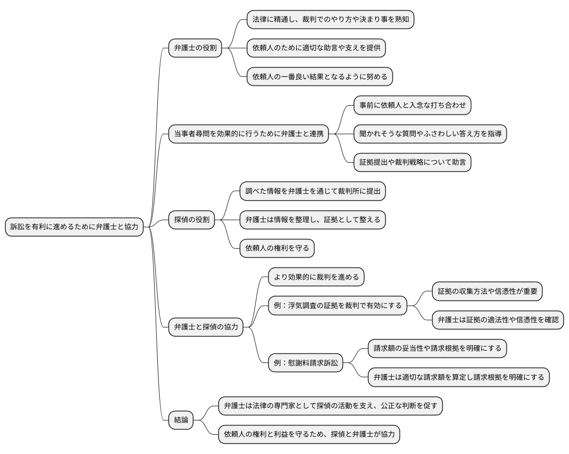
弁護士との連携

訴訟を有利に進めるためには、弁護士と協力することがとても大切です。弁護士は法律に精通しており、裁判でのやり方や決まり事をよく知っています。そのため、依頼人のために適切な助言や支えを提供し、依頼人の一番良い結果となるように努めます。
裁判で本人を尋問する「当事者尋問」を効果的に行うには、弁護士との連携が欠かせません。弁護士は、あらかじめ依頼人と入念な話し合いを行い、尋問で聞かれそうな質問や、ふさわしい答え方などを指導します。また、裁判の状況に応じて、どのような証拠を提出するべきか、どのような作戦で裁判を進めるべきかなど、全体的な助言を行います。
探偵が調べた情報は、弁護士を通じて裁判所に提出されます。弁護士は、提出された情報を詳しく調べ、裁判で役に立つ証拠となるように整理し、整えます。探偵と弁護士が協力することで、より効果的に裁判を進めることができ、依頼人の権利を守ることができます。
例えば、浮気調査の証拠を裁判で有効にするためには、証拠の収集方法や証拠の信憑性が重要になります。弁護士は、探偵が収集した証拠が適法な手続きで収集されたものであるか、証拠の信憑性を裏付けることができるかなどを確認し、裁判で証拠として認められるように尽力します。また、慰謝料請求訴訟においては、請求額の妥当性や、請求の根拠となる事実関係を明確にする必要があります。弁護士は、探偵が収集した証拠に基づいて、適切な請求額を算定し、請求の根拠を明確にすることで、依頼人の利益を最大限に守ります。
弁護士は法律の専門家として、探偵の活動を支え、裁判における公正な判断を促す重要な役割を担っています。依頼人の権利と利益を守るため、探偵と弁護士が互いに協力し合うことが必要不可欠です。

