ビジネスホンと盗聴の難しい関係

調査や法律を知りたい
先生、資料に『ビジネスホンは盗聴が難しい』と書いてありますが、なぜですか?

調査・法律研究家
いい質問だね。ビジネスホンは、家の電話と違って、電話線がたくさん使われているんだ。家の電話は線2本で通話ができるけど、ビジネスホンは通話以外にも線を使っているんだよ。

調査や法律を知りたい
なるほど。でも、線が多いと盗聴が難しくなるのはなぜですか?

調査・法律研究家
盗聴器は、通話のための線2本にしか仕掛けられないんだ。ビジネスホンは他の線も使っているので、盗聴器を仕掛けると、その線が邪魔をしてビジネスホンが正しく動かなくなってしまうんだよ。それに、メーカーごとに線の使い方や信号の送り方が違うので、盗聴器を作るのがとても難しいんだ。
ビジネスホンとは。
『業務用電話』について説明します。業務用電話とは、普通の家の電話と違って、たくさんの電話回線と電話機を繋ぐことができる会社の電話システムのことです。主なメリットとしては、代表番号が使えたり、電話を保留にして別の電話に繋いだり、社内で電話をかけたりできることがあります。簡単に言うと、代表番号、保留転送、内線通話機能があって、電話交換機が置いてあれば業務用電話と考えていいでしょう。業務用電話は、たくさんの機能を使うため、電話線を3本以上使っています。一般家庭の電話は電話線が2本ですが、業務用電話は通話に使う2本の他に、色々な通信に使う電話線を何本も使っています。そのため、盗聴器を仕掛けようとしても、うまくいかないのです。盗聴器を仕掛けると、業務用電話の本来の通信機能などが使えなくなってしまいます。それに、電話線の使い方や通信の信号のやり方が会社によって違うので、盗聴はもっと難しくなります。
ビジネスホンの仕組み

会社の電話として使われているビジネスホンは、たくさんの電話回線をまとめて管理し、多くの電話機をつなぐことができる電話システムです。家庭で使われている電話とは違い、会社の代表番号として使えたり、電話を保留にして別の担当者に回したり、社内で内線電話をかけたりといった便利な機能があります。
これらの機能を実現するために、ビジネスホンには電話交換機と呼ばれるメインの装置が設置されています。この装置が司令塔のような役割を果たし、それぞれの電話機への接続や通話の管理を行っています。また、ビジネスホンは家庭用電話とは異なる複雑な配線と通信方法を使っています。
家庭用の電話は2本の電話線で通話していますが、ビジネスホンは3本以上の電話線を使っており、より多くの情報を同時に送受信できます。この複雑な配線と通信方法は、外部からの不正なアクセスや盗聴を難しくする効果も持っています。仮に誰かが電話線を盗聴しようとしても、複雑な信号を解読しなければならず、簡単には会話を聞き取ることはできません。
ビジネスホンの中核となる電話交換機は、様々な機能を提供します。例えば、外線からの電話を特定の担当者に直接つないだり、担当者が不在の場合は別の担当者に転送したり、複数の担当者で同時に通話したりといったことが可能です。また、電話交換機には通話履歴を記録する機能もあり、いつ、誰が、どこに電話をかけたのかを確認することができます。これらの機能によって、業務の効率化や顧客対応の向上に役立っています。
このように、ビジネスホンは単なる電話機ではなく、企業の活動を支える重要な通信システムと言えるでしょう。

盗聴の難しさ

事務所や会社で使われることの多い電話であるビジネスホンへの盗聴は、実は非常に難しいものです。その難しさは、家庭用電話とビジネスホンの仕組みの違いからきています。
家庭用電話の場合、電話線は2本しかありません。この2本の線に盗聴器を接続することで、通話を傍受することができてしまいます。しかし、ビジネスホンは違います。ビジネスホンは複数の電話線を使用しているため、どの線が実際に通話に使われているのかを特定することが非常に困難なのです。まるで迷路のように入り組んだ配線の中から、目的の線を見つけるのは至難の業と言えるでしょう。
さらに、ビジネスホンの難しさは配線だけではありません。各メーカーが独自の通信信号方式を採用していることも、盗聴を困難にしている大きな要因です。これは、まるで異なる言語で話されている会話を理解しようとするようなものです。盗聴器がその信号を正しく解釈できなければ、意味のある情報を取得することはできません。仮に特殊な装置で信号を解読できたとしても、その装置が高価であることや、解読に時間がかかることから、現実的な盗聴手段とは言えません。
仮に、膨大な費用と時間をかけて適切な盗聴器を接続できたとしても、盗聴行為はすぐに発覚する可能性が高いです。盗聴器を接続する行為自体がビジネスホンの通信機能に影響を与え、ノイズが発生したり、通話が途切れたりするなどの不具合が生じるためです。このような異変に気づいた管理者が調査を行い、盗聴器を発見することは容易に想像できます。このように、技術的な困難さ、そして発覚のリスクの高さを考えると、ビジネスホンへの盗聴は現実的ではないと言えるでしょう。
| 項目 | 家庭用電話 | ビジネスホン |
|---|---|---|
| 配線 | 2本 | 複数 (盗聴困難) |
| 通信信号 | 共通 | メーカー独自 (盗聴困難) |
| 盗聴の難易度 | 容易 | 非常に困難 |
| 盗聴器のコスト | 低い | 高い (盗聴困難) |
| 解読時間 | 短い | 長い (盗聴困難) |
| 発覚リスク | 低い | 高い (盗聴困難) |
法的な側面

人の話を勝手に聞く盗聴は、個人の大切に守られるべき私生活を深く傷つける重大な犯罪です。私たちの暮らす日本では、憲法で通信の秘密が守られると定められています。つまり、誰かと誰かの間で交わされる会話や手紙、電子メールなどは、本人たちの許可なく見たり聞いたりしてはならないということです。盗聴行為は、この通信の秘密を侵害するものであり、電気通信事業法や不正アクセス禁止法といった法律に違反する可能性があります。
もし盗聴が明るみに出た場合、行った者には重い罰が待っています。警察に捕まり、裁判で有罪となれば、罰金や懲役などの刑事罰が科せられます。それだけでなく、盗聴によって被害を受けた人から、民事裁判を起こされ、精神的な苦痛や経済的な損失に対する損害賠償を求められることもあります。数百万、数千万円といった高額な賠償金を支払わなければならない場合もあります。
たとえ探偵であっても、盗聴は法律で禁じられた行為です。どんな理由があっても、盗聴をして良い理由にはなりません。探偵は、浮気調査や行方不明者の捜索など、様々な依頼を受けますが、常に法律の範囲内で、正しい調査方法を用いることが求められます。尾行や聞き込み、公開情報の調査など、合法的な手段で情報収集を行う必要があります。依頼者からの要求であっても、違法行為を依頼された場合は、きっぱりと断ることが大切です。法律を守り、倫理的な行動をとることで、探偵としての信頼性を高めることができるのです。
| 行為 | 内容 | 根拠法 | 罰則 |
|---|---|---|---|
| 盗聴 | 人の話を勝手に聞くこと。会話、手紙、電子メールなどを本人たちの許可なく見たり聞いたりすること。 | 憲法(通信の秘密)、電気通信事業法、不正アクセス禁止法など | 刑事罰(罰金、懲役)、民事罰(損害賠償) |
| 立場 | 盗聴の可否 | 理由 | 代替手段 |
|---|---|---|---|
| 探偵 | 不可 | どんな理由があっても違法 | 尾行、聞き込み、公開情報の調査など合法的な手段 |
技術の進歩と対策

科学技術の進歩は、私たちの生活を豊かにする一方で、盗聴技術の高度化という影の部分も生み出しています。かつては特殊な機器や専門知識が必要だった盗聴も、今では手軽に入手できる機器やソフトウェアを用いて、容易に行われる可能性があります。盗聴器は小型化、高性能化が進み、私たちの知らない間に会話や情報を盗み取られる危険性が高まっているのです。
しかし、明るい面もあります。盗聴技術の進化と同時に、それを防ぐための対策技術も進化を続けています。企業は、これらの技術を積極的に活用することで、盗聴のリスクを大幅に減らすことができるのです。例えば、会話の内容を暗号に変換する技術を導入した通話システムは、盗聴されても内容を理解できないようにすることで、機密情報の漏洩を防ぎます。また、許可されていないアクセスを感知するシステムは、不審な活動をいち早く察知し、管理者に警告することで、迅速な対応を可能にします。さらに、電波を遮断する特殊な素材を用いた部屋を作ることで、物理的に盗聴を不可能にする対策もあります。
最新の安全対策技術に関する情報を常に把握し、自社に最適な方法を選ぶことが重要です。専門の業者に相談することで、より効果的な対策を立てることができるでしょう。盗聴のリスクを軽視せず、適切な対策を講じることで、企業は大切な情報を守り、安全な事業活動を行うことができるのです。科学技術の進歩は諸刃の剣です。その光と影を理解し、適切な対策を講じることで、私たちは安全で豊かな社会を築いていくことができるでしょう。
| 盗聴の現状 | 技術の進歩により盗聴が容易化、小型化・高性能化が進んでいる。 |
|---|---|
| 対策技術の進化 | 盗聴防止技術も進化しており、企業は積極的に活用することでリスクを軽減できる。 |
| 具体的な対策例 |
|
| 企業の対策 | 最新の情報把握と最適な方法の選択が重要。専門業者への相談も有効。 |
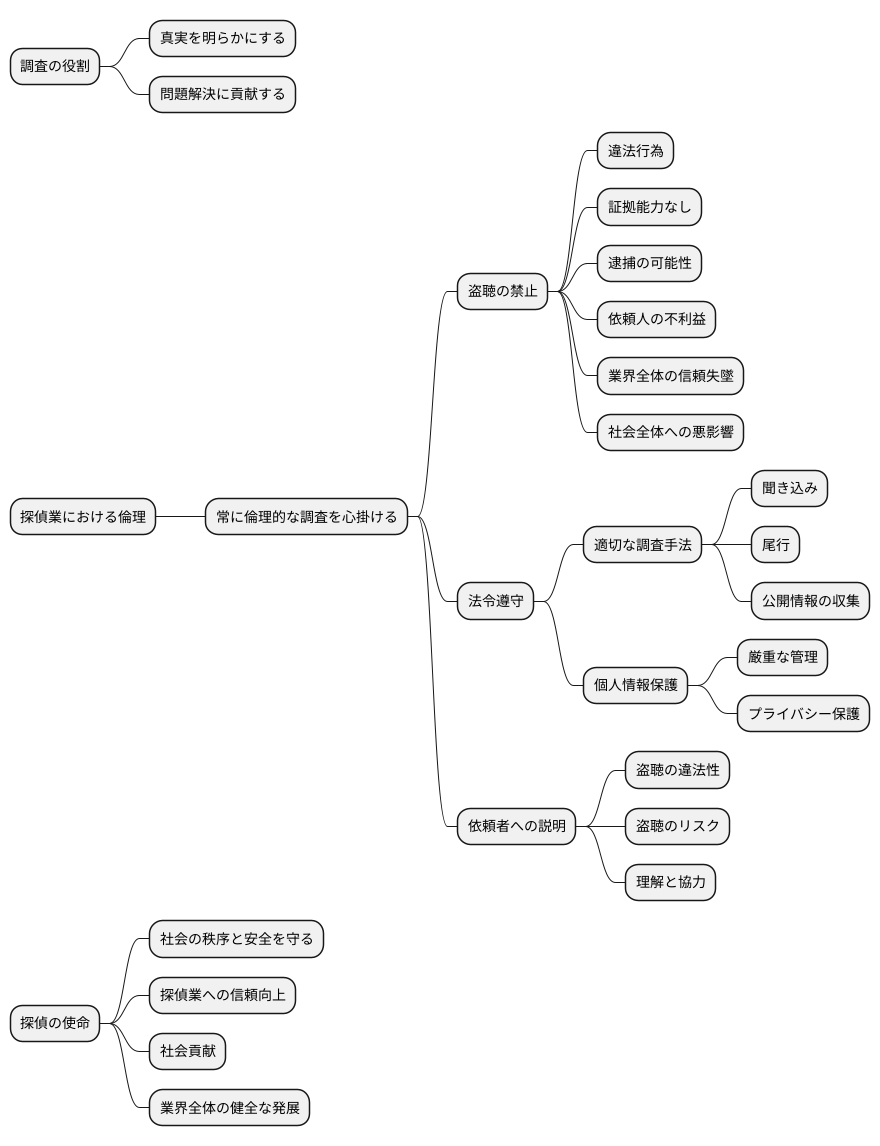
倫理的な調査の重要性

調査という仕事は、真実を明らかにし、問題解決に貢献するという重要な役割を担っています。しかし、その過程で倫理的な一線を越えてしまうと、取り返しのつかない結果を招く恐れがあります。特に、探偵業においては、常に倫理的な調査を心掛けることが求められます。
倫理に反する調査方法の一つとして、盗聴が挙げられます。盗聴は、相手の同意を得ずに秘密裏に会話を録音する行為であり、明確な違法行為です。たとえ依頼人が強く求めたとしても、探偵は法律を守る義務があります。盗聴によって得られた証拠は、裁判で認められないだけでなく、探偵自身の逮捕につながる可能性もあります。これは、依頼人の利益を損なうだけでなく、探偵業全体の信頼を失墜させることになり、社会全体への悪影響も甚大です。
倫理的な調査を遂行するためには、法令を遵守することはもちろん、適切な調査手法を用いることが不可欠です。聞き込みや尾行、公開情報の収集など、合法的な範囲内で調査を進める必要があります。また、調査の過程で得られた個人情報は、厳重に管理し、プライバシー保護に最大限配慮しなければなりません。依頼者に対しても、盗聴の違法性とリスクについて丁寧に説明し、理解と協力を得る努力が重要です。
探偵は、社会の秩序と安全を守るという使命を担っています。倫理的な調査を実践することで、探偵業に対する信頼を高め、社会貢献を果たしていくことができます。探偵一人ひとりが高い倫理観を持ち、責任ある行動をとることで、業界全体の健全な発展につながっていくでしょう。

相談窓口の活用

盗聴の疑いがある、盗聴器が仕掛けられているかもしれない、あるいは盗聴されているかどうかもわからないけれど漠然とした不安を抱えているなど、盗聴に関する悩みは一人で抱え込まず、専門の相談窓口に連絡するのが良いでしょう。どこへ相談すればよいかわからない時は、まず最寄りの警察署の生活安全課に相談してみましょう。盗聴器の発見や撤去、犯人の特定、場合によっては逮捕など、警察は盗聴問題解決の中心的な役割を担います。また、民事訴訟や損害賠償請求などを検討している場合は、弁護士に相談することも重要です。弁護士は、法的な観点からアドバイスを提供し、手続きを代行してくれます。
探偵業協会も相談窓口の一つです。協会には、盗聴調査の専門知識を持つ探偵が所属しており、盗聴器の発見や証拠収集などを依頼することができます。探偵に依頼する際は、調査費用や契約内容などをしっかりと確認することが大切です。悪質な探偵に騙されないように、信頼できる探偵を選ぶようにしましょう。相談窓口によって、対応や専門分野が異なるため、自身の状況に合った窓口を選ぶことが重要です。盗聴被害に遭っている、あるいは遭ったかもしれないと思った時は、証拠の保全を最優先に行動しましょう。録音された会話や、盗聴器を発見した時の状況などを記録に残しておくことが大切です。証拠は、警察への届け出や、裁判など、その後の手続きにおいて重要な役割を果たします。
盗聴は深刻な犯罪であり、プライバシーを著しく侵害する行為です。一人で悩まず、専門家の力を借りることで、不安を解消し、適切な対応策を見つけることができるでしょう。相談することで、問題解決への糸口が見つかり、平穏な日常を取り戻すための一歩を踏み出せるはずです。
| 相談窓口 | 役割・対応 | 注意点 |
|---|---|---|
| 警察署(生活安全課) | 盗聴器の発見・撤去、犯人特定、逮捕、事件化 | ー |
| 弁護士 | 民事訴訟、損害賠償請求の相談、法的なアドバイス、手続き代行 | ー |
| 探偵業協会・探偵 | 盗聴調査(盗聴器発見、証拠収集) | 調査費用、契約内容の確認、信頼できる探偵選び |
| 盗聴被害時の行動 | 詳細 |
|---|---|
| 証拠保全 | 録音された会話、盗聴器発見時の状況の記録 |
